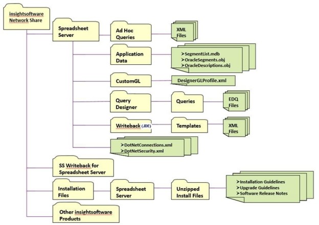
Spreadsheet Server v25 Spreadsheet Server Installation and Upgrade Guidelines Installation Components Appendix A: Recommended Shared Folder Structure The diagram in this article describes the folder structure you should use for this product. Was this article helpful? Yes No We're sorry to hear that. Click Here to Provide Feedback.